您当前的位置: 首页>街镇>宝圣湖街道>政务公开>基层政务公开>财政预决算 > 决算

    • [ 索引号 ]
    • 115001120093159060/2025-01014 
    • [ 发文字号 ]
    •  
    • [ 主题分类 ]
    • 财政、金融、审计 
    • [ 体裁分类 ]
    • 财政 
    • [ 发布机构 ]
    • 渝北区财政局 
    • [ 生成日期 ]
    • 2025-09-20 
    • [ 发布日期 ]
    • 2025-09-20 

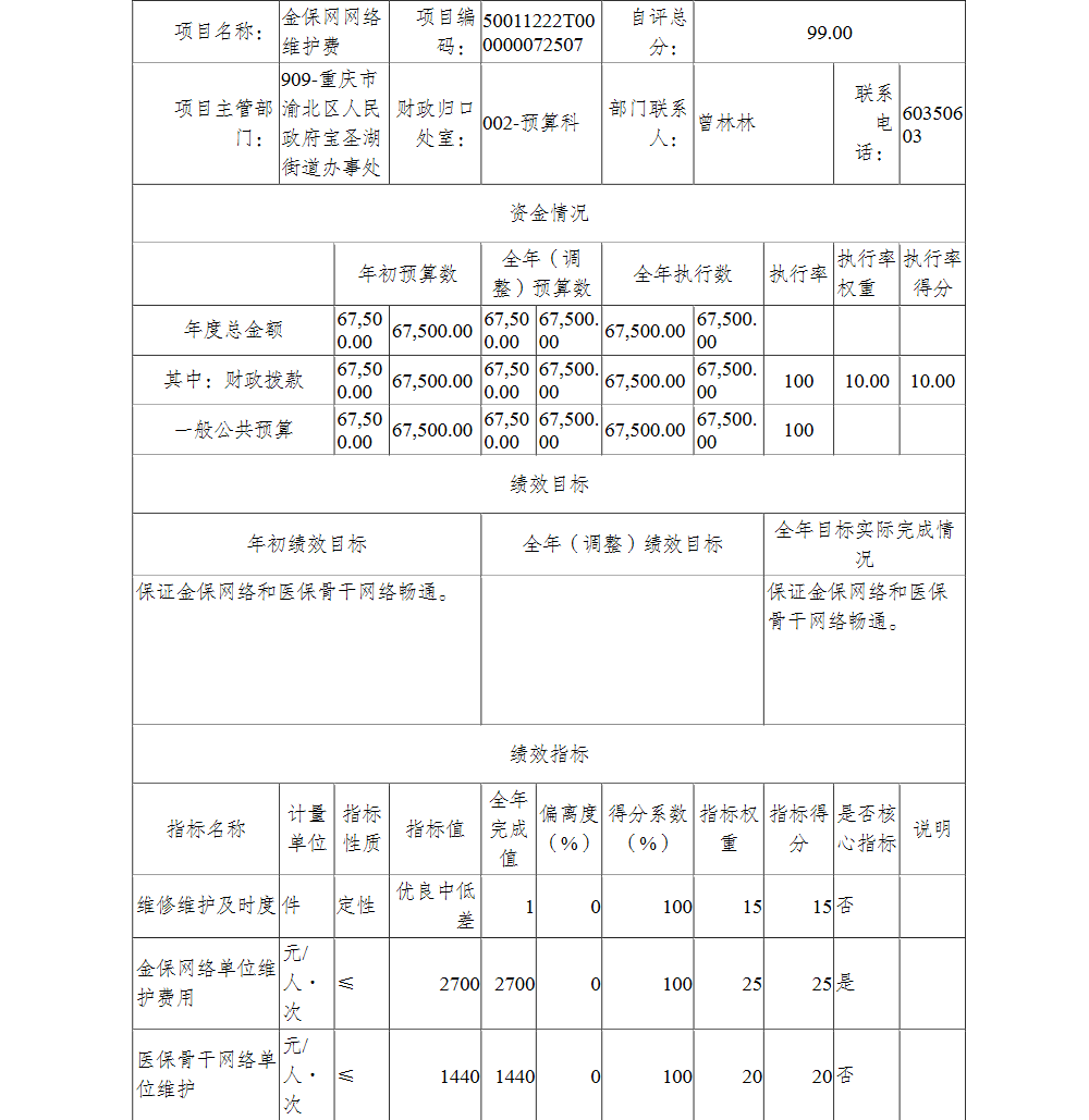
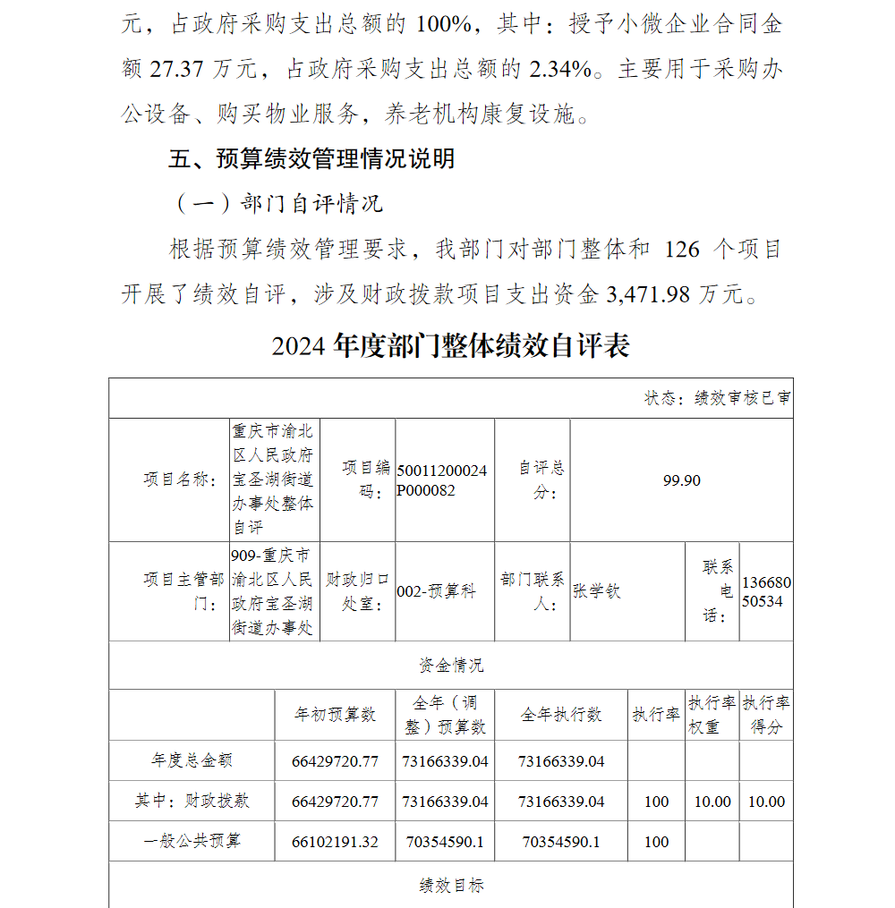
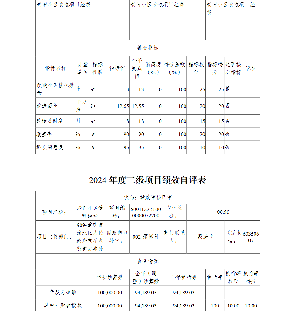
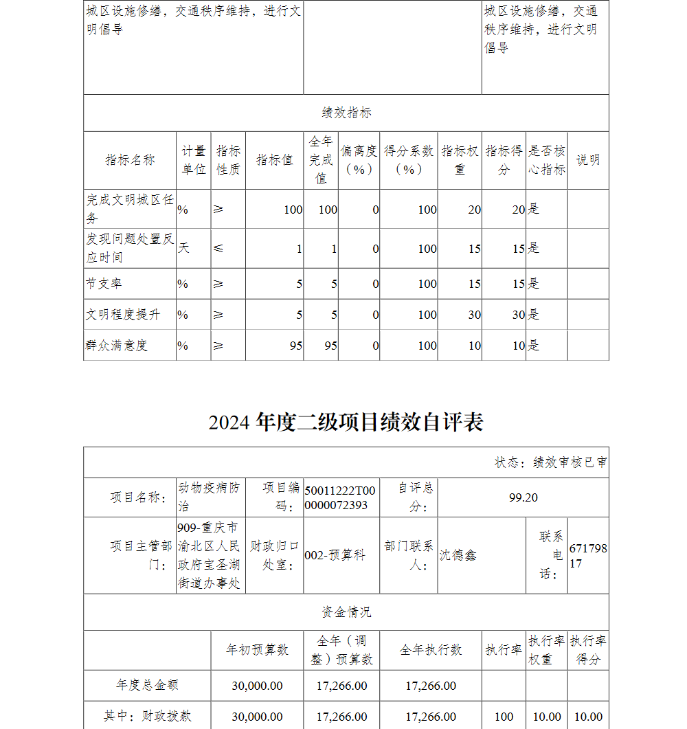
重庆市渝北区人民政府宝圣湖街道办事处2024年部门决算情况说明


扫一扫在手机打开当前页
主办:重庆市渝北区人民政府办公室 地址:重庆市渝北区义学路32号
网站标识:5001120002 ICP备案号:渝ICP备08001718号 渝公网安备 50011202500481号
渝北区政府网