>

您当前的位置:决算

    • [ 索引号 ]
    • 115001120093159060/2025-00720 
    • [ 发文字号 ]
    •  
    • [ 主题分类 ]
    • 财政、金融、审计 
    • [ 体裁分类 ]
    • 财政 
    • [ 发布机构 ]
    • 渝北区财政局 
    • [ 生成日期 ]
    • 2025-09-20 
    • [ 发布日期 ]
    • 2025-09-20 

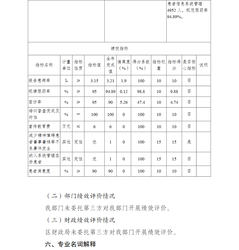
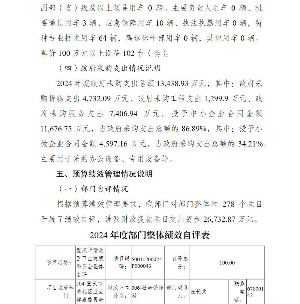
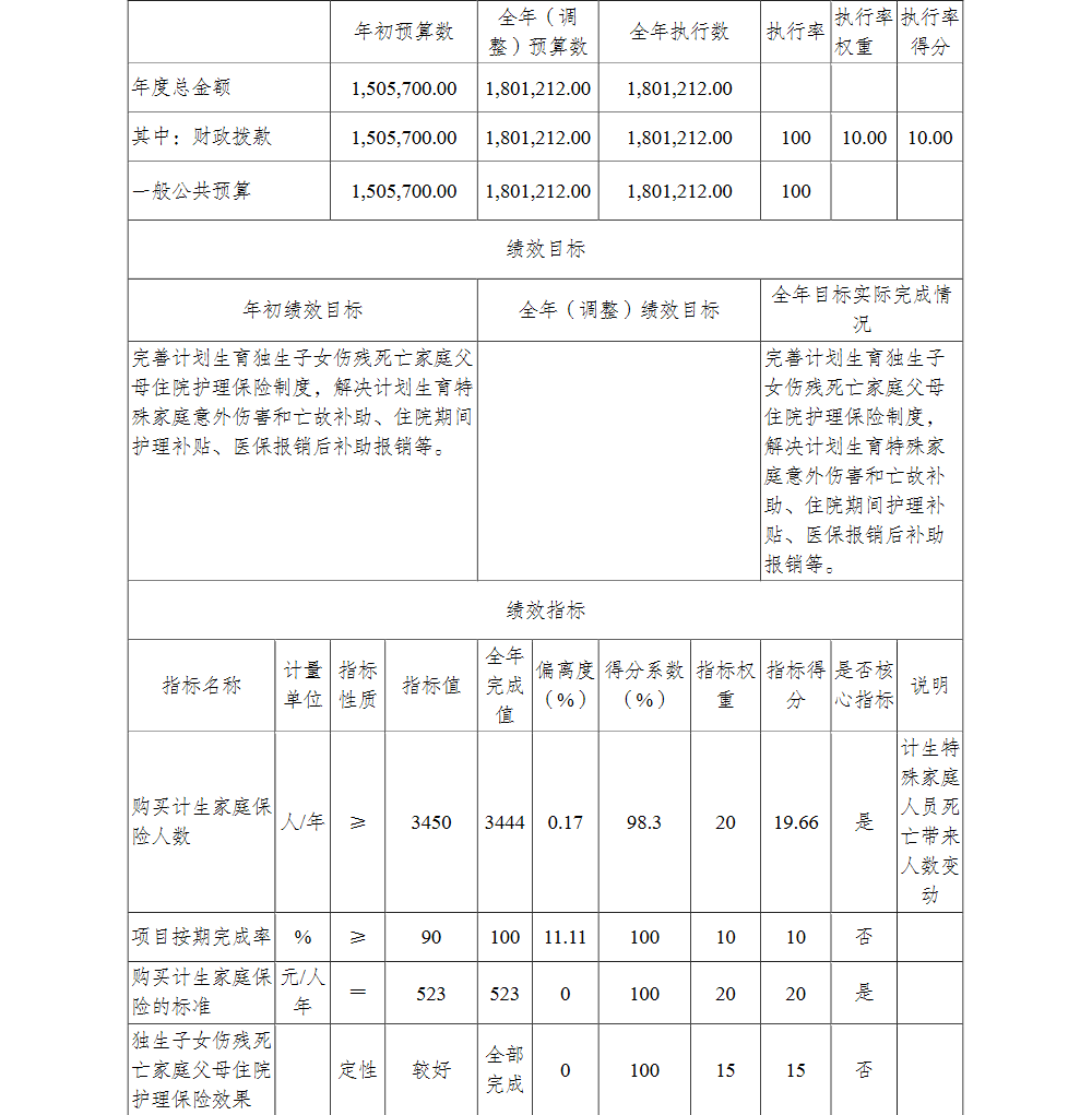
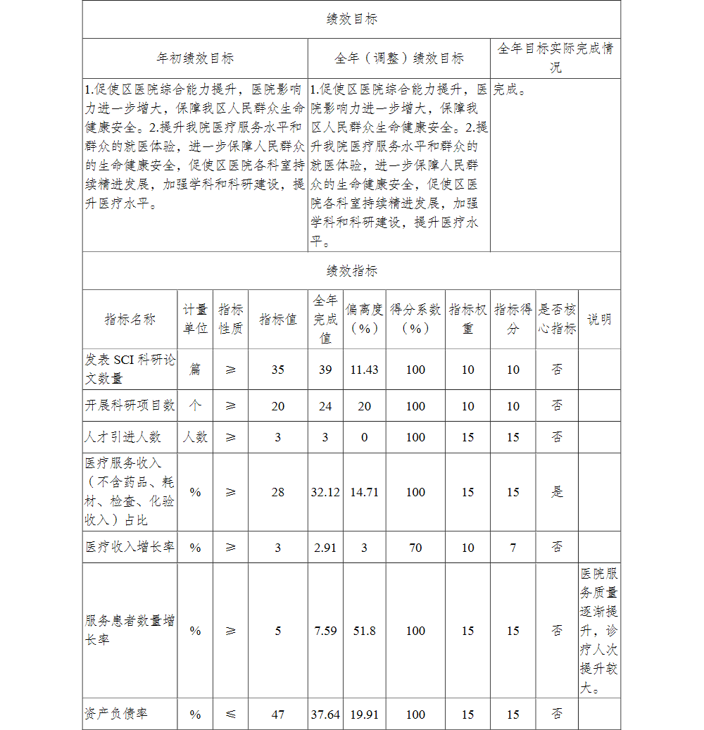
重庆市渝北区卫生健康委员会2024年部门决算情况说明


扫一扫在手机打开当前页